澳门大学健康科学学院教授梁丽娴、中国科学院深圳先进技术研究院研究员戴磊、广东省中医院及中医证候全国重点实验室教授周华共同带领的团队在人体肠道拟杆菌和副拟杆菌选择性利用中药多糖的分子机制上取得了重大进展,对人类肠道微生物组、碳水化合物活性酶、膳食和中药多糖的开发与应用等领域具有重要意义。相关研究成果已发表在国际知名期刊《自然—通讯》上。


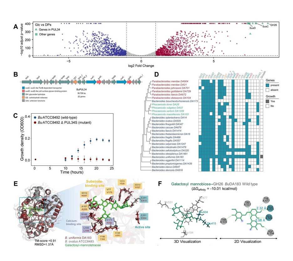
该研究首次发现一种人体应答菌对特异代谢石斛多糖的选择性利用。研究团队以合成生物学交叉学科的方法,在该细菌中发现了特有的多糖利用基因座。通过结构比对、分子对接,进一步证明了GH26酶具有保守的催化位点(E415/E504)和底物结合位点,是石斛多糖代谢核心酶。研究开创发现了人类肠道细菌对中药多糖利用的关键因素,强调中药多糖具高度特异性利用,有助理解多糖的体内潜在用途及作用机理,突显对肠道菌群进行精准靶向的潜力,为治疗干预开辟了新路径。
利用中药多糖调控肠道微生物组,已被证明是治疗人类疾病的一种具有前景的策略。人体肠道中的拟杆菌和副拟杆菌是膳食多糖的主要消费者,了解这些肠道共生细菌如何利用中药多糖,对开发新型基于多糖的益生元和药物从而改善人类健康至关重要。然而,目前尚缺乏对肠道细菌利用中药多糖的系统性分析及相应的遗传基础研究。
研究团队系统地绘制了28种人体肠道拟杆菌和副拟杆菌利用20种中药多糖的生长表型的图谱,发现肠道拟杆菌之间和中药多糖之间存在显著生长差异。其中,铁皮石斛多糖(一种葡甘聚糖)能特别促进单形拟杆菌(B. uniformis DA183)的生长。为了揭示石斛多糖选择性促进单形拟杆菌生长背后的遗传机制,该研究进行了比较转录组分析和基因敲除实验。结果表明,多糖利用基因簇PUL34和关键酶GH26_BuDA183对于单形拟杆菌DA183菌株利用石斛多糖至关重要。透过序列比对分析,发现只有单形拟杆菌DA183的基因组能编码完整的PUL34_BuDA183基因簇。
最后,为了表征单形拟杆菌GH26酶的催化活性及底物特异性机制,研究团队将AlphaFold2预测的单形拟杆菌GH26酶蛋白结构与卵形拟杆菌GH26酶的晶体结构进行比对分析,发现这两种GH26的催化位点和底物结合位点是相同的,这表明单形拟杆菌GH26酶与卵形拟杆菌GH26酶有相似的催化剂机制。随后,研究团队通过表达和纯化GH26酶,在体外证明了其对多种甘露聚糖的水解活性。点突变实验表明,谷氨酸残基E415A或E504A的突变都会导致酶活性丧失,证明两个催化位点对酶活性都是必要的。分子对接模拟显示底物的反应性取决于其与催化残基相互作用的能力。
总体而言,该研究提供了一个通用框架,用以分析人体肠道细菌对植物多糖的利用情况,并深入理解其背后的分子机制。这些发现对多个研究领域具有重要意义,包括人类肠道微生物组、碳水化合物活性酶、膳食和中药多糖的开发与应用等。此外,一些中药多糖(如石斛多糖)的高度特异性利用,也突显了基于中药多糖的益生元和药物在靶向调节人类肠道微生物组方面的潜力。


梁丽娴、戴磊及周华为该研究的共同通讯作者,澳门科技大学博士生曲泽鹏、中国科学院深圳先进技术研究院合成所助理研究员刘红宾、广东药科大学中药学院中药药理系教师杨继为共同第一作者。研究获得了中华人民共和国科学技术部和澳门科学技术发展基金(档案编号:0063/2022/A2、0018/2024/RIB1和0137/2024/AMJ)资助;以及深圳市微生物药物智能制造重点实验室(档案编号:ZDSYS20210623091810032)和中国国家自然科学基金(档案编号:32201313)资助。研究同时得到了国家中医药管理局2020年青年岐黄学者专案、澳门科学技术发展基金博士后专项资助计划(档案编号:0017/2021/APD)、澳门大学(档案编号:SRG2022-00020-FHS)、中药质量研究国家重点实验室(澳门大学)(档案编号:SKL-QRCM-IRG2023-001和005/2023/SKL)、国家教育部澳门大学精准肿瘤学前沿科学中心的支持。



































